○東神楽町住宅使用条例施行規則
平成16年3月29日
規則第21号
(趣旨)
第1条 東神楽町有の住宅(東神楽町住宅使用条例(昭和59年条例第22号。以下「条例」という。)第1条に規定する住宅をいう。以下同じ。)の管理等に関する事項は、条例並びにこれらに基づく命令その他特別の定めがあるほかこの規則に定めるところによる。
(入居の申込み及び決定)
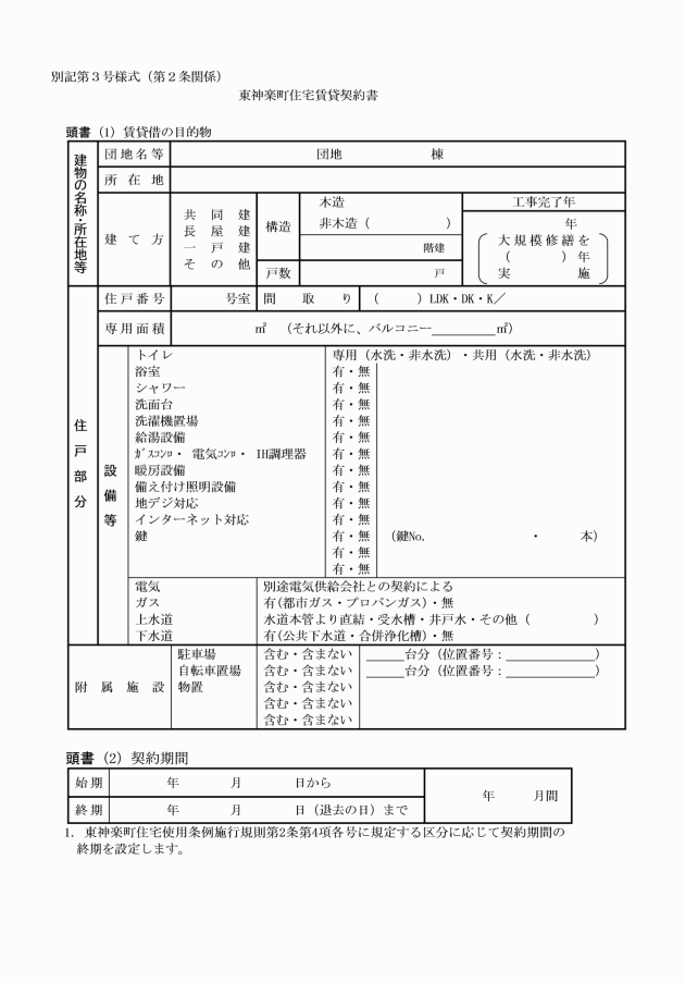
第2条 条例第4条第1項に規定する入居しようとする者は、住宅入居申込書(別記第1号様式)を町長に提出しなければならない。この場合において、山村留学を希望する者が東神楽町立学校管理規則(昭和56年教委規則第1号)第20条に規定する学年が始まる日に転入学するときは、当該学年が始まる日の60日前までに提出しなければならない。
4 町長は、前項に規定する契約の締結に当たり、条例第3条第1項第3号に規定する者に対して、次の各号に掲げる入居の期限を付するものとする。ただし、特に町長が必要と認めたときは、当該期限を延長することができる。
(1) 山村留学を希望する者 現に同居し、又は同居しようとする12歳に達する日以後の最初の3月31日までの間にある者(当該者が2人以上いる場合は、年少の者(満6歳に達する日の翌日以後における最初の学年が始まる日の前日において、入居資格要件に該当すると見込まれる場合に限る。))がいる場合、当該者が15歳に達する日以後の最初の3月31日までとする。
(2) 移住・定住を希望する者 6か月から1年の範囲内とする。
(同居の承認)
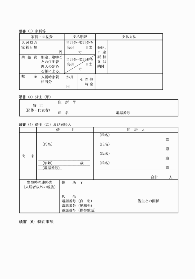
第3条 入居者は、当該住宅に同居した親族以外の者を同居させようとするときは、東神楽町住宅同居承認申請書(別記第5号様式)により申請しなければならない。
(1) 同居人が死亡又は転居(住所の異動を伴わないものその他一時的な居住地の異動によるものを除く。)によって、同居しなくなったとき。
(2) 入居者又は同居者の出産により出生した子が同居することとなるとき(その子が初めて住所を定める場合に限る。)。
(3) 入居者の婚姻により、その配偶者及びその子が同居するとき(婚姻の届出をしていないが事実上婚姻関係と同様の事情にある者その他婚姻の予約者を含む。)。
(4) 父母又は配偶者の父母で、職員の扶養親族たる者と同居するとき。
(入居者の保管義務等)
第5条 入居者は、入居者の責に帰すべき事由により、住宅又は共同施設が滅失又はき損したときは、入居者が原形に復し、又はこれに要する費用を賠償しなければならない。
2 入居者は、天災その他の事故により当該住宅の全部又は一部を滅失し、又は損傷したときは、その状況を町長に報告しなければならない。
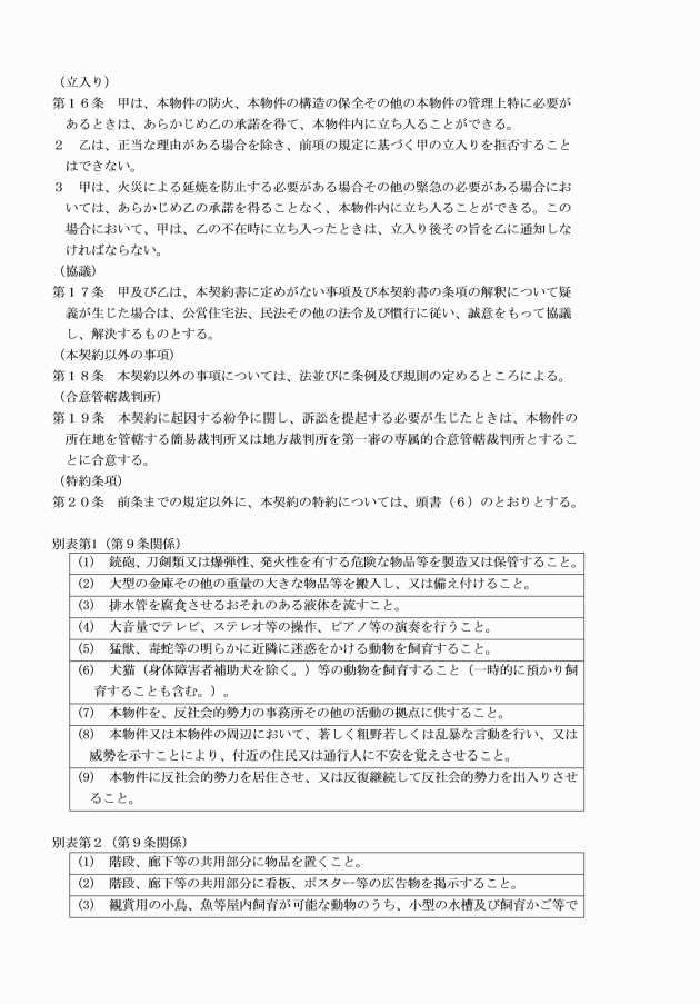
第6条 入居者は、周辺の環境を乱し、又は他に迷惑を及ぼす行為をしてはならない。
第7条 入居者は、次の各号に掲げる行為を行ってはならない。
(1) 銃砲、刀剣類又は、爆発性、発火性を有する危険な物品等を製造又は保管すること。
(2) 排水管を腐食させる恐れのある液体を流すこと。
(3) 大音響でテレビ、ステレオ等の操作及びピアノ等の演奏を行うこと。
(4) 近隣に迷惑をかける動物を飼育すること。
第8条 入居者が当該住宅を引き続き15日以上使用しないときは、その不在となる日の7日前までに理由を示して、東神楽町住宅長期不使用届(別記第8号様式)により町長に申し出なければならない。
第9条 入居者は、当該住宅を他の者に貸し、又はその入居の権利を他の者に譲渡してはならない。
(住宅の一部を住居以外の用途に使用する場合の申請)
第10条 入居者は、当該住宅を住宅以外の用途に使用してはならない。ただし、町長の承認を得たときは、当該住宅の一部を住宅以外の用途に併用することができる。
(1) 原状に復することが困難な程度の改造を伴うとき。
(2) 他の入居者の居住に支障があると認めるとき。
(3) 営業を目的とするとき。
(町営住宅の模様替え又は増築をする場合の申請)
第11条 入居者は、町営住宅を模様替し、又は増築してはならない。ただし、原状回復又は撤去が容易である場合において、町長の承認を得たときは、この限りでない。
(1) 原状に復することが困難と町長が認めるとき。
(2) 他の入居者の居住に支障があると認めるとき。
(3) 営業を目的とするとき。
4 町長は、前項の承認を行うに当たり、入居者が当該町営住宅を明け渡すときは、入居者の費用で原状回復又は撤去を行うことを条件とするものとする。
5 第1項の承認を得ずに町営住宅を模様替し、又は増築したときには、入居者は、自己の費用で原状回復又は撤去を行わなければならない。
(使用許可の取消)
第12条 条例第6条第1項各号の規定により、町長が住宅の明渡しの請求を決定した場合は、その旨を通知するものとする。
2 住宅の入居者が死亡した場合において、その死亡時に当該入居者と同居していた者がいる場合においては、町長は条例第8条の規定による住宅の明渡し請求を必要の限度において猶予することができる。
(駐車場の使用許可)
第13条 住宅の付属施設又は共同施設として整備された駐車場を使用しようとする者は、町長の許可を得なければならない。
(使用者の資格)
第14条 駐車場を使用する者は、次の各号に掲げる条件を具備する者でなければならない。
(1) 入居者又は同居者であること。
(2) 入居者又は同居者が自ら使用するため駐車場を必要としていること。
(使用者の決定)
第16条 町長は、前条第1項の規定による申込みをした者の数が、使用させるべき駐車場の設置台数を超える場合においては、町長の定めるところにより、公正な方法で選考して、当該駐車場の使用者を決定しなければならない。ただし、入居者又は同居者が身体障害者である場合その他特別な事由がある場合で、町長が駐車場の使用が必要であると認めるときは、町長は特定の者に当該駐車場を使用させることができるものとする。
(使用の開始)
第17条 第15条第2項に規定する通知を受けた者は、当該通知を受けた日から14日以内に駐車場の使用を開始しなければならない。ただし、町長の承認を得たときは、この限りでない。
(使用料)
第18条 駐車場の使用料は、無料とする。
(使用許可の取消)
第19条 町長は、使用者が次の各号の一に該当する場合において、駐車場の使用許可を取り消し、又はその明渡しを請求することができるものとする。
(1) 不正の行為により使用許可を受けたとき。
(2) 駐車場又はその附帯する設備を故意にき損したとき。
(3) 正当な理由によらないで15日以上駐車場を使用しないとき。
(4) 第14条に規定する使用者資格を失ったとき。
(5) 前各号に該当するほか、駐車場の管理上必要があると認めるとき。
(駐車場の返還届)
第22条 駐車場使用者は、当該許可に係る駐車場を返還しようとするときは、返還する日の5日前までにその旨を書面又は口頭をもって町長に届け出て検査を受けなければならない。
(敷地の目的外使用の許可)
第24条 住宅及び共同施設の用に供されている土地の一部について、入居者が物置及び車庫等を設置しようとする場合、当該入居者に対して、その必要の範囲内で地方自治法(昭和22年法律第67号)第238条の4第4項の規定による許可をすることができる。
(退去の届出)
第25条 入居者は、住宅を退去しようとするときは、退去する5日前までに住宅退去届(別記第18号様式)により退去する旨町長に届け出なければならない。
2 入居者から前項の届出があったときは、当該退去の日までに担当課の職員に当該住宅の検査をさせるものとする。
附則
(施行期日)
1 この規則は、平成16年4月1日から施行する。
(経過措置)
2 この規則の施行の前に町長がした許可その他の処分は、この規則の規定により町長がした処分とみなす。
附則(平成17年規則第21号)
この規則は、平成17年4月1日から施行する。
附則(平成18年規則第1号)
この規則は、平成18年4月1日から施行する。
附則(平成21年規則第10号)
この規則は、公布の日から施行する。
附則(平成23年規則第22号)
この規則は、公布の日から施行する。
附則(平成25年規則第14号)
この規則は、公布の日から施行する。
附則(平成29年規則第21号)
この規則は、平成30年4月1日から施行する。
附則(平成30年規則第19号)
(施行期日)
1 この規則は、公布の日から施行する。ただし、次の各号に掲げる規定は、当該各号に定める日から施行する。
(1) 別表その他の住宅の表の改正規定 平成31年1月1日
(2) 別表教職員住宅の表の改正規定 平成31年3月1日
(経過措置)
2 この規則の施行の際現に改正前の東神楽町住宅使用条例施行規則の規定により入居した者は、この規則による改正後の第3条第3項の規定による契約書を提出するまでの間は、なお従前の例による。
附則(令和2年規則第5号)
この規則は、令和2年4月1日から施行する。
附則(令和3年規則第6号)
この規則は、公布の日から施行する。
附則(令和3年規則第8号)
この規則は、令和3年7月1日から施行する。
附則(令和3年規則第12号)
この規則は、公布の日から施行する。
附則(令和6年規則第30号)
この規則は、公布の日から施行する。
附則(令和7年規則第3号)
(施行期日)
1 この規則は、公布の日から施行する。
(経過措置)
2 この規則の施行の際現にこの規則による改正前の東神楽町住宅使用条例施行規則の規定より町有の住宅に入居している者については、この規則による改正後の東神楽町住宅使用条例施行規則第2条第3項の規定による契約書を締結するまでの間は、なお従前の例による。

































