○東神楽町乳児等通園支援事業の認可等に関する規則
令和7年12月22日
教委規則第6号
(趣旨)
第1条 この規則は、児童福祉法(昭和22年法律第164号。以下「法」という。)第34条の15第2項に規定する乳児等通園支援事業の認可等に関し、法、児童福祉法施行令(昭和23年政令第74号)及び児童福祉法施行規則(昭和23年厚生省令第11号。以下「施行規則」という。)に定めるもののほか、必要な事項を定めるものとする。
(認可の申請等)
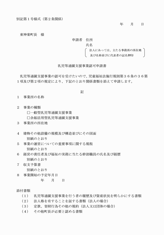
第2条 施行規則第36条の36第1項の規定による申請は、乳児等通園支援事業認可申請書(別記第1号様式)に必要な書類を添付して行うものとする。
3 法第34条の15第6項の規定による通知は、乳児等通園支援事業不認可通知書(別記第3号様式)により行うものとする。
(変更の届出)
第3条 施行規則第36条の36第3項及び第4項の規定による届出は、乳児等通園支援事業認可事項変更届(別記第4号様式)により行うものとする。
(事業の廃止等の申請等)
第4条 施行規則第36条の37第1項の規定による申請は、乳児等通園支援事業廃止・休止承認申請書(別記第5号様式)により行うものとする。
(事業の制限等)
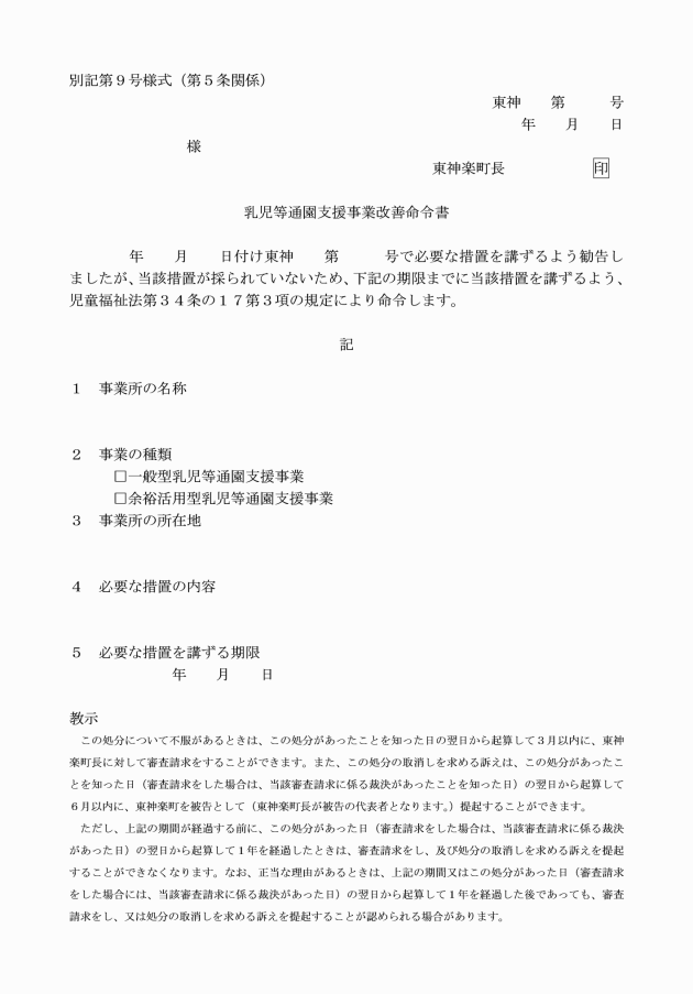
第6条 法第34条の17第4項の規定による乳児等通園支援事業の制限又は停止の命令は、乳児等通園支援事業制限・停止命令書(別記第10号様式)により行うものとする。
(認可の取消し)
第7条 町長は、法第58条第2項の規定により認可を取り消したときは、乳児等通園支援事業認可取消通知書(別記第11号様式)により、当該取消しに係る事業者に通知する。
(その他)
第8条 この規則に定めるもののほか、必要な事項は、町長が別に定める。
附則
この規則は、令和8年1月1日から施行する。














