○東神楽町税減免規則
平成17年7月1日
規則第40号
(目的)
第1条 この規則は、地方税法(昭和25年法律第226号。以下「法」という。)の規定に基づき、東神楽町税条例(昭和38年条例第18号。以下「条例」という。)で定める町税(以下「税」という。)の減免に関する基準を定めるものとする。
(趣旨及び原則)
第2条 町長は、税の納税義務者のうち、担税力が著しく低下した等の事由により税の分割納付、徴収猶予等の措置を講じても、なお税の納付が困難であると認められる者について、その者から申請があったときは、当該税の減免をすることができる。
(1) 生活保護法(昭和25年法律第144号)第11条第1項第1号に定める生活扶助を受けることとなった者に対しては、その事由が発生した以後に到来する納期において納付すべき当該年度分の均等割額及び所得割額について、全額を免除する。
(2) 死亡、失踪、病気、負傷、失業(納税義務者本人の意志に反して職を失い、雇用保険法(昭和49年法律第116号)第4条第3項に規定する労働の意志及び能力を有するにもかかわらず、職業に就くことができない状態をいい、早期退職優遇制度による退職、定年退職、契約期間満了による解雇、自己都合退職及び自己の責めに帰すべき理由による解雇を除く。)、事業の倒産等により世帯の所得が皆無、又は著しく減少(平年所得と比して3割以上減少)したため生活が著しく困難となった者(減免申請をした日の属する月の前3月における収入額の平均額(生活保護法による保護の実施要領について(昭和36年厚生省発社第123号厚生省事務次官通知)第7項の3に定める指針に基づき認定)が、生活保護法による保護の基準(昭和38年厚生省告示第158号)に定める額の1.25倍未満である者をいう。)に対しては、その事由が発生した日以後に到来する納期において納付すべき当該年度分の均等割額及び所得割額について、全額を免除する。
(3) 災害により次の事由に該当することとなった者に対しては、その事由が発生した日以後に到来する納期において納付すべき当該年度分の均等割額及び所得割額について、次の区分により軽減し、又は免除する。
事由 | 軽減又は免除の割合 |
死亡した場合 | 全部 |
生活保護法の規定による生活扶助を受けることとなった場合 | 全部 |
障害者(法第292条第1項第10号に規定する障害者をいう。)となった場合 | 10分の9 |
(4) 納税義務者等(納税義務者の法第292条第1項第7号に規定する同一生計配偶者又は法第292条第1項第9号に規定する扶養親族を含む。)の所有に係る住宅又は家財につき、災害により受けた損害の金額(保険金、損害賠償金等により補填されるべき金額を除く。)がその住宅又は家財の価格の10分の3以上であるもので、前年中の法第292条第1項第13号に規定する合計所得金額(法附則第33条の2第5項に規定する上場株式等に係る配当所得等の金額、法附則第33条の3第5項に規定する土地等に係る事業所得等の金額、法附則第34条第4項に規定する課税長期譲渡所得金額(法第314条の2の規定の適用がある場合には、その適用前の金額とする。)、法附則第35条第5項に規定する課税短期譲渡所得金額(法第314条の2の規定の適用がある場合には、その適用前の金額とする。)、法附則第35条の2第5項に規定する一般株式等に係る譲渡所得等の金額、法附則第35条の2の2第5項に規定する上場株式等に係る譲渡所得等の金額又は法附則第35条の4第4項に規定する先物取引に係る雑所得等の金額がある場合には、当該金額を含む。以下同じ。)が1,000万円以下であるものに対しては、災害を受けた日以後に到来する納期において納付すべき当該年度分の均等割額及び所得割額について、次の区分により軽減し、又は免除する。
合計所得金額 損害の程度 | 軽減又は免除の割合 | |
10分の3以上10分の5未満のとき | 10分の5以上のとき | |
500万円以下であるとき | 2分の1 | 全部 |
750万円以下であるとき | 4分の1 | 2分の1 |
750万円を超えるとき | 8分の1 | 4分の1 |
(5) 冷害、凍霜害、干害等により農作物に被害を受けた場合に、農作物の減収による損失額の合計額(農作物の減収価額から農業保険法(昭和22年法律第185号)によって支払われるべき農作物共済金額を控除した額)が、平年における当該農作物による収入額の10分の3以上であるもので、前年中の法第292条第1項第13号に規定する合計所得金額が1,000万円以下であるもの(当該合計所得金額のうち農業所得以外の所得が400万円を超えるものを除く。)に対しては、災害を受けた日以後に到来する納期において納付すべき当該年度分の、農業所得に係る所得割の額(当該年度分の町民税の所得割額を前年中における農業所得の金額と農業所得以外の金額とに按分して得た額)について、次の区分により軽減し、又は免除する。
合計所得金額 | 軽減又は免除の割合 |
300万円以下であるとき | 全部 |
400万円以下であるとき | 10分の8 |
550万円以下であるとき | 10分の6 |
750万円以下であるとき | 10分の4 |
750万円を超えるとき | 10分の2 |
(6) 条例第51条第1項第3号の規定により減免の対象となる者は、次のア及びイを満たす者とし、当該事由の存続する期間中に到来する納期において納付すべき当該年度分の均等割額について、全額を免除する。
ア 所得税法(昭和40年法律第33号)第2条第1項第32号イからハまでの規定のいずれかに該当する者であること。
イ 前年中の法第292条第1項第13号に規定する合計所得金額が、法第314条の2第1項第9号及び第2項に規定する額の合計額以下であること。
(7) 条例第51条第1項第4号の規定により減免の対象となるものは、次に掲げる法人その他これらに類するもので収益事業を行わないもの(以下「法人等」という。)とし、当該法人等の存続する期間中に到来する納期において納付すべき当該年度分の均等割額について、全額を免除する。
ア 公益社団法人又は公益財団法人
イ 地方自治法(昭和22年法律第67号)第260条の2第1項の認可を受けた地縁による団体(以下「地縁団体」という。)
ウ 特定非営利活動促進法(平成10年法律第7号)第2条第2項に規定する特定非営利活動法人(以下「NPO法人」という。)
(固定資産税の減免)
第4条 条例第71条第1項第1号に規定する固定資産は、次の事由に該当する者の所有する固定資産とし、当該事由の存続する期間中に到来する納期において納付すべき当該年度分の固定資産税額について、次の区分により軽減し、又は免除する。
事由 | 軽減又は免除の割合 |
生活保護法の規定による生活扶助を受けている者 | 全部 |
慈善団体から生活の扶助を受けている者で、町長が固定資産税の負担能力が著しく薄弱であると認める者 | 10分の9 |
私的な生活の扶助を受けている者で、町長が固定資産税の負担能力が著しく薄弱であると認める者 | 10分の8 |
2 条例第71条第1項第2号に規定する固定資産は、次の各号に掲げるものとし、そのものの所有する固定資産に対して、公益のため直接専用する期間中に到来する納期において納付すべき当該年度分の固定資産税額について、全額を免除する。
(1) 地縁団体、町内会、NPO法人その他これらに類するものが所有し、又は無料で借り受けて公益的施設として直接専用する固定資産
(2) 学校法人又は私立学校法(昭和24年法律第270号)第64条第4項の法人(以下「学校法人等」という。)以外のものが知事の認可を得て設置する専修学校又は各種学校において直接教育の用に供する固定資産
(3) 学校法人等以外のものが知事の認可を得て設置する専修学校又は各種学校の寄宿舎で直接その用に供する固定資産
(4) 学校法人、民法(明治29年法律第89号)第34条の法人、宗教法人及び社会福祉法人以外のものがその設置する幼稚園において直接保育の用に供する固定資産
(5) その他町長が、直接公益の用に供するものと認めるもの
3 条例第71条第1項第3号に規定する固定資産に対しては、災害により受けた損害の程度に応じ、次の各号に定めるところにより、災害を受けた日以後に到来する納期において納付すべき当該年度分の固定資産税額について、次の区分により軽減し、又は免除する。ただし、災害を受けた日以後に到来する当該年度の納期がない場合(納期前の納付の場合は除く。)にあっては、次年度の第1期において納付すべき次年度分の固定資産税額を、軽減又は免除することとする。
(1) 土地が災害により損害を受けた場合
損害の程度 | 軽減又は免除の割合 |
被害面積が当該土地の面積の10分の8以上であるとき | 全部 |
被害面積が当該土地の面積の10分の6以上10分の8未満であるとき | 10分の8 |
被害面積が当該土地の面積の10分の4以上10分の6未満であるとき | 10分の6 |
被害面積が当該土地の面積の10分の2以上10分の4未満であるとき | 10分の4 |
(2) 家屋が災害により損害を受けた場合
損害の程度 | 軽減又は免除の割合 |
全壊、流失、埋没等により家屋の原形をとどめないとき又は復旧不能のとき | 全部 |
主要構造部分が著しく損傷し、大修理を必要とする場合で、当該家屋の価格の10分の6以上の価値を減じたとき | 10分の8 |
屋根、内装、外壁、建具等に損傷を受け、居住又は使用目的を著しく損じた場合で、当該家屋の価格の10分の4以上10分の6未満の価値を減じたとき | 10分の6 |
下壁、畳等に損傷を受け居住又は使用目的を損じ、修理又は取替を必要とする場合で、当該家屋の価格の10分の2以上10分の4未満の価値を減じたとき | 10分の4 |
(3) 償却資産が災害により損害を受けた場合は、前号の基準に準じる。
4 前項の規定にかかわらず、1月2日から3月31日の間に家屋が災害により損害を受け、全壊、流失、埋没等により家屋の原形をとどめなくなった場合又は復旧不能になった場合には、その家屋に係る次年度分の固定資産税額について、全額を免除する。
(種別割の減免)
第5条 条例第89条第1項に規定する軽自動車等に対しては、当該年度分の種別割について、全額を免除する。
2 条例第89条第1項に規定する公益のため直接専用するものとは、次に掲げる施設の設置者又は運営者が所有する軽自動車で、専ら(7割以上)その施設の入所者や通所者の通所・通院の用に供する軽自動車とする。
施設の区分 | 対象施設名 |
障害者の日常生活及び社会生活を総合的に支援するための法律(平成17年法律第123号)に規定する施設 | 障害者支援施設 地域活動支援センター 福祉ホーム 一般相談支援事業施設 特定相談支援事業施設 |
障害者の日常生活及び社会生活を総合的に支援するための法律に規定する次の事業を行う施設 | 居宅介護 重度訪問介護 同行援護 行動援護 療養介護 生活介護 短期入所 重度障害者等包括支援 施設入所支援 自立訓練 就労移行支援 就労継続支援 就労定着支援 自立生活援助 共同生活援助 |
児童福祉法(昭和22年法律第164号)に規定する施設 | 児童発達支援センター 障害児入所施設 児童心理治療施設 障害児通所支援事業施設(児童発達支援、放課後等デイサービス) |
生活保護法に規定する施設 | 救護施設 医療保護施設 |
老人福祉法(昭和38年法律第133号)に規定する施設 | 老人デイサービスセンター 老人短期入所施設 養護老人ホーム 特別養護老人ホーム 軽費老人ホーム(ケアハウスに限る。) 認知症対応型老人共同生活援助施設 |
身体障害者福祉法(昭和24年法律第283号)に規定する施設 | 身体障害者福祉センター 盲導犬訓練施設 |
介護保険法(平成9年法律第123号)に規定する施設 | 介護老人保健施設(第二種社会福祉事業に限る。) 認知症対応型共同生活介護事業施設 |
法定外施設 | 地域共同作業所(補助金の交付を受けているものに限る。) 身体障害者福祉工場 知的障害者福祉工場 盲人ホーム |
3 条例第90条第1項に規定する軽自動車等に対しては、当該年度分の種別割について、全額を免除する。
4 条例第90条第1項に規定する身体障害者等とは、次に掲げる者とする。
障害の区分 | 障害の級別 | |
視覚障害 | 1級 2級 3級 4級 | |
聴覚障害 | 2級 3級 | |
平衡機能障害 | 3級 5級 | |
音声機能障害 | 3級(喉頭摘出による音声機能障害がある場合に限る。) | |
上肢不自由 | 1級 2級 3級 | |
下肢不自由 | 1級 2級 3級 4級 5級 6級 | |
体幹不自由 | 1級 2級 3級 5級 | |
乳幼児期以前の非進行性の脳病変による運動機能障害 | 上肢機能 | 1級 2級 3級 |
移動機能 | 1級 2級 3級 4級 5級 6級 | |
心臓機能障害 | 1級 3級 4級 | |
腎臓機能障害 | 1級 3級 4級 | |
呼吸器機能障害 | 1級 3級 4級 | |
膀胱又は直腸の機能障害 | 1級 3級 4級 | |
小腸機能障害 | 1級 3級 4級 | |
ヒト免疫不全ウイルスによる免疫機能障害 | 1級 2級 3級 4級 | |
肝臓機能障害 | 1級 2級 3級 4級 | |
障害の区分 | 重度障害の程度又は障害の程度 |
視覚障害 | 特別項症 第1項症 第2項症 第3項症 第4項症 |
聴覚障害 | 特別項症 第1項症 第2項症 第3項症 第4項症 |
平衡機能障害 | 特別項症 第1項症 第2項症 第3項症 第4項症 |
音声機能障害 | 特別項症 第1項症 第2項症(これらの項症のうち、喉頭摘出による音声機能障害がある場合に限る。) |
上肢不自由 | 特別項症 第1項症 第2項症 第3項症 |
下肢不自由 | 特別項症 第1項症 第2項症 第3項症 第4項症 第5項症 第6項症 第1款症 第2款症 第3款症 |
体幹不自由 | 特別項症 第1項症 第2項症 第3項症 第4項症 第5項症 第6項症 第1款症 第2款症 第3款症 |
心臓機能障害 | 特別項症 第1項症 第2項症 第3項症 |
じん臓機能障害 | 特別項症 第1項症 第2項症 第3項症 |
呼吸器機能障害 | 特別項症 第1項症 第2項症 第3項症 |
ぼうこう又は直腸の機能障害 | 特別項症 第1項症 第2項症 第3項症 |
小腸機能障害 | 特別項症 第1項症 第2項症 第3項症 |
肝臓機能障害 | 特別項症 第1項症 第2項症 第3項症 |
(3) 療育手帳の交付を受けている者のうち、療育手帳制度の実施について(昭和42年9月27日児発第725号厚生省児童家庭局長通知)第3、1(1)に定める重度の障害を有する者
(4) 精神障害者保健福祉手帳を受けている者
5 条例第90条第1項第2号に規定する減免の対象となる軽自動車等は、車椅子の昇降装置、固定装置又は浴槽を装置する等特別の仕様により製造された特殊用途自動車等、又は一般の自動車に同種の構造変更が加えられた特殊用途自動車で、自動車検査証の「車体の形状欄」に「車椅子移動車」又は「入浴車」等が記載されているもの(事業用を含む。)とし、当該軽自動車等に係る当該年度分の種別割について、全額を免除する。
6 町長は条例第90条第2項の規定による申請書を受理したときは、身体障害者手帳(身体障害者手帳の交付を受けず戦傷病者手帳の交付を受けている者は戦傷病者手帳)の備考欄、療育手帳の予備欄、精神障害者保健福祉手帳の余白、又は精神障害者の通院医療費の公費負担に係る患者票及び精神障害者の状態に関する証明書の余白に「軽自動車税(種別割)減免申請済」及び減免の申請に係る軽自動車等の「登録番号又は車両番号」を表示した受理印を押すものとする。ただし、すでに受理印の押されている場合において、減免申請に係る軽自動車等の登録番号又は車両番号が同一であるときはこの限りではない。
(減免対象税額)
第6条 町税の減免は、原則として、当該年度に属する税額のうち、申請日現在において未到来の納期に係る税額に限られるものであり、既に納付されている税額については減免を行わないものとする。
(申請)
第7条 町税条例の規定による減免を受けようとするものは、それぞれ次の各号に定める申請書を納期限前7日までに町長に提出し、その承認を受けなければならない。
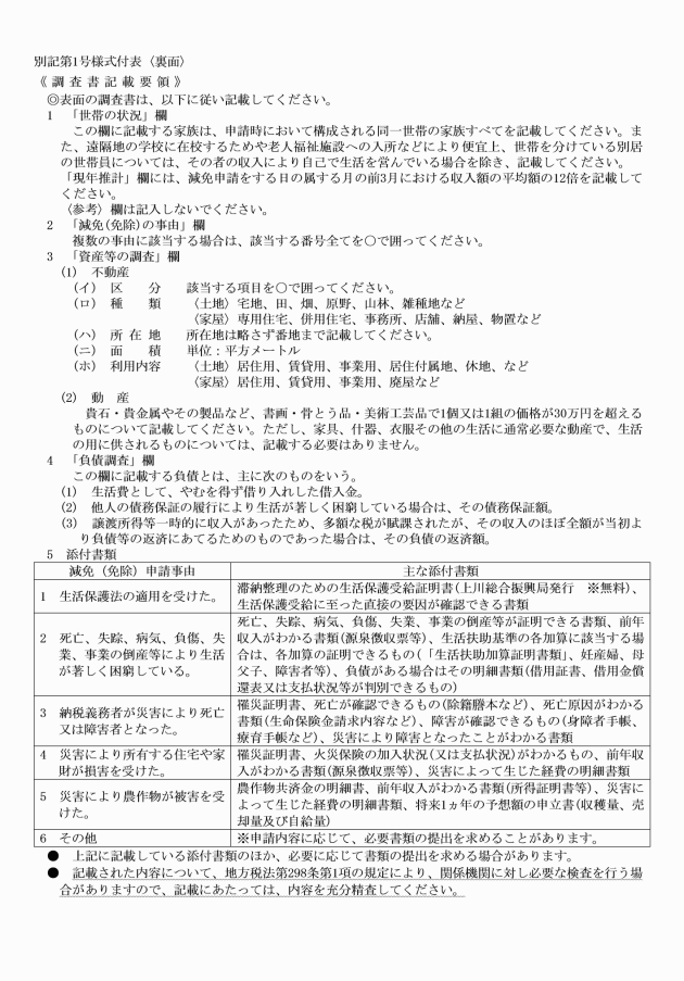
(1) 町民税減免申請書(別記第1号様式)
(2) 減免申請世帯に関する調査書(別記第1号様式付表)
(3) 法人町民税減免申請書(別記第2号様式)
(4) 固定資産税減免申請書(別記第3号様式)
2 前項の申請書には、減免の事由を証する書類を添付しなければならない。ただし、町長が必要ないものと認めるときは、この限りではない。
2 前項に規定する調査とは、法第20条の11、法第298条第1項、法第353条第1項又は第450条第1項の規定に基づくものをいい、町長は、減免に関し必要な帳簿書類等の閲覧又は提供その他の協力を求めることができる。
3 町長が個人の町民税の減免を承認した場合においては、当該申請者に係る個人の道民税についても当該町民税に対する減免額の割合と同じ割合によって承認されたものとする。
(減免申請の却下)
第9条 町長は、税の減免を申請したものが次の各号の一に該当する場合は、当該申請を却下することができる。
(2) 減免のため町長が指定する書類を提出しないとき、又は事情聴取等の調査に応じない場合
(3) 虚偽の申請をした場合
(4) 過去2年以内に第11条の規定による減免を取消されたことのある場合
(減免事由の消滅)
第10条 第8条の規定によって減免を受けたものは、その事由が消滅した場合においては、直ちにその旨を町長に申告しなければならない。
(減免の取消し及び措置)
第11条 町長は、減免を受けたものが次の各号の一に該当すると認めたときは、その減免を取消すものとする。なお、年度を経過して認めたときは、当該免れた税額を過年度分として課税するものとする。
(1) 虚偽の申請をした場合
(2) 不正の行為によって減免を受けた場合
(3) 減免の事由が消滅した場合
(補則)
第12条 この規則の適正な運用にあたり、必要な事項は町長が別に定める。
附則
この規則は、公布の日から施行し、平成17年度分から適用する。ただし、第4条第4項の規定は、平成17年1月2日から適用する。
附則(平成20年規則第2号)
この規則は、平成20年4月1日から施行する。
附則(平成20年規則第16号)
この規則は、平成20年12月1日から施行する。
附則(平成22年規則第6号)
この規則は、平成22年4月1日から施行する。
附則(平成23年規則第23号)
この規則は、公布の日から施行し、平成23年4月1日から適用する。
附則(平成25年規則第13号)
(施行期日)
1 この規則は、公布の日から施行する。ただし、第3条第1項第4号の改正規定中「合計所得金額(」の次に「法附則第33条の2第5項に規定する上場株式等に係る配当所得等の金額、」を加える部分の改正規定及び「又は法附則第35条の2第1項に規定する株式等に係る譲渡所得等の金額がある場合には、」を「、法附則第35条の2第5項に規定する一般株式等に係る譲渡所得等の金額、法附則第35条の2の2第5項に規定する上場株式等に係る譲渡所得等の金額」に改める部分の改正規定は、平成29年1月1日から施行する。
(経過措置)
2 この規則による改正後の東神楽町税減免規則第3条第1項第4号のうち前項ただし書きに掲げる規定中個人の町民税に関する部分は、平成29年度以後の年度分の個人の町民税について適用し、平成28年度分までの個人の町民税については、なお従前の例による。
附則(平成28年規則第5号)
この規則は、平成28年4月1日から施行する。
附則(平成29年規則第11号)
この規則は、平成29年4月1日から施行する。
附則(平成30年規則第4号)
この規則は、公布の日から施行する。ただし、第3条第1項第5号の改正規定は、平成30年4月1日から施行する。
附則(平成30年規則第20号)
この規則は、平成31年1月1日から施行する。
附則(令和元年規則第11号)
この規則は、令和元年10月1日から施行する。
附則(令和3年規則第7号)
この規則は、公布の日から施行する。
附則(令和6年規則第20号)
この規則は、公布の日から施行する。









